Name of components and information displayed on the screen (PowerShot ELPH 340 HS / IXUS 265 HS)
Solution
PowerShot ELPH 340 HS / IXUS 265 HS

![]() | Mode switch | ![]() | Wi-Fi antenna area |
![]() | Zoom lever Shooting: (telephoto) / (wide angle)Playback: (magnify) / (index) | ![]() | Flash |
![]() | Lens | ![]() | (N-Mark)* |
![]() | Shutter button | ![]() | Speaker |
![]() | Microphone | ![]() | Tripod socket |
![]() | Power button | ![]() | Memory card/battery cover |
![]() | Lamp | ![]() | Strap mount |

![]() | Screen (LCD monitor) | ![]() | Indicator |
![]() | AV OUT (Audio/video output) / DIGITAL terminal | ![]() | Movie button |
![]() | HDMITMteminal | ![]() | FUNC./SET button |
![]() | (Playback) button | ![]() | (Flash) / Right button |
![]() | (Exposure compensation) / (Wi-Fi) / Up button | ![]() | (Display) / Down button |
![]() | (Macro) / Left button | ![]() | button |
![]() | (Mobile device connection)button | ![]() | DC coupler cable port |

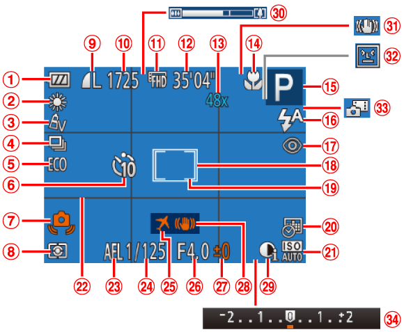
![]() | Battery level | ![]() | AF frame |
![]() | White balance | ![]() | Spot AE point frame |
![]() | My Colors | ![]() | Date stamp |
![]() | Drive mode | ![]() | ISO speed |
![]() | Eco mode | ![]() | Grid lines |
![]() | Self-timer | ![]() | AE lock, FE lock |
![]() | Camera shake warning | ![]() | Shutter speed |
![]() | Metering method | ![]() | Time zone |
![]() | Still image compression, Resolution | ![]() | Aperture value |
![]() | Recordable shots* | ![]() | Exposure compensation level |
![]() | Movie quality | ![]() | Image stabilization |
![]() | Remaining time | ![]() | i-Contrast |
![]() | Digital zoom magnification, Digital tele-converter | ![]() | Zoom bar |
![]() | Focusing range, AF lock | ![]() | IS mode icon |
![]() | Shooting mode, Scene icon | ![]() | Blink detection |
![]() | Flash mode | ![]() | Hybrid Auto mode |
![]() | Red-eye correction | ![]() | Exposure compensation bar |
] mode, indicates the number of shots available.
NOTE
- Some information may not be displayed when viewing images on a TV.
![]() | Movies, High-speed burst, Switch display (GPS information) | ![]() | Current image no. / Total no. of images |
![]() | Shooting mode | ![]() | Shutter speed (still images), Image quality / Frame rate (movies) |
![]() | ISO speed, Playback speed | ![]() | Aperture value |
![]() | Exposure compensation level | ![]() | Flash |
![]() | White balance | ![]() | i-Contrast |
![]() | Histogram | ![]() | Focusing range |
![]() | Group playback, Image editing, Digest movies | ![]() | File size |
![]() | Compression (image quality) / Resolution, MP4 (movies) | ![]() | Still images: Resolution Movies: Playback time |
![]() | Image Sync | ![]() | Protection |
![]() | Battery level | ![]() | Favorites |
![]() | Metering method | ![]() | My Colors, Creative Shot effect |
![]() | Folder number - File number | ![]() | Red-eye correction |
![]() | Shooting date/time |



(telephoto) /
(wide angle)
(magnify) /
(index)


(N-Mark)*







(Playback) button
(Flash) / Right button
(Exposure compensation) /
(Wi-Fi) / Up button
(Display) / Down button
(Macro) / Left button
button
(Mobile device connection)button


















